锐翌成果展丨Cell Host & Microbe:供体和受体微生物亚种间的相互作用可影响有效微生物群转移和FMT疗效
发布时间:2024年02月24日
同济大学附属上海市第十人民医院和锐翌基因研究院在Cell Host & Microbe杂志(IF=30.3)合作发表了题为“Donor-recipient intermicrobial interactions impact transfer of subspecies and fecal microbiota transplantation outcome”的研究论文,通过多组学研究揭示了供体和受体微生物亚种间的相互作用可影响有效微生物群转移和FMT疗效。上海市第十人民医院陈启仪和锐翌基因研究院吴春燕以及上海市第十人民医院许金凤、叶晨为本文的第一作者。作为合作单位,锐翌基因研究院承担了本研究宏基因组和代谢组检测分析和数据深度挖掘工作,为本研究提供了个性化多组学服务全面支持。
文献ID
中文标题:供体-受体微生物间相互作用影响亚种转移和粪便微生物群移植结果
原标题:Donor-recipient intermicrobial interactions impact transfer of subspecies and fecal microbiota transplantation outcome
期刊名:Cell Host & Microbe IF:30.3
发表时间:2024年2月
通讯作者:秦环龙、许谦、李宁
通讯单位:同济大学附属上海市第十人民医院
第一作者:陈启仪、吴春燕、许金凤、叶晨
第一作者单位:同济大学附属上海市第十人民医院、锐翌基因研究院
导语
关于粪菌移植(FMT)的研究已经报道了临床结果和供体菌株移植之间不一致的联系。在宏基因组FMT数据集中,分析亚种水平的串扰及其对谱系转移的影响具有挑战性,因为单核苷酸多态性(SNPs)通常不相连,而且经常缺失。本研究利用物种基因组箱(SGB),采用共丰度箱,研究了患有胃肠道合并症并接受包膜FMT的自闭症谱系障碍(ASD)患者的亚种水平微生物组动力学。
研究发现供体和受体微生物之间的相互作用,对亚种转移和积极的临床结果很重要,它们在系统发育上是绝对不同的。此外,供体-受体的SGB匹配表明菌株转移的可能性很高。重要的是,这些生态动力学在包含多种疾病的FMT数据集中是共享的。
总的来说,这些发现为决定FMT成功的特定微生物相互作用和动力学提供了详细的见解。
研究方法
1.实验整体设计
本研究招募了一个由29名2-11岁的ASD患者和36名年龄/性别匹配的健康对照组组成的队列。ASD患者没有接受抗生素或泻药等预处理,他们接受了4个月的FMT治疗,共4个疗程,口服冻干微生物群胶囊。患者每个月进行一次认知(ABC和CARS量表)和胃肠道功能评估(BSFS和GSRS量表),以评估FMT治疗效果(图1)。
本研究对供体、受体(移植前后)、健康对照进行了粪便宏基因组、粪便代谢组和血清代谢组研究。
图1 自闭症患者(ASD)FMT研究设计
2.基于宏基因组数据的SGB分析
FMT对ASD患者的核心症状和胃肠道合并症都有有益的结果,这与微生物群的变化有关。从生态学的角度看,外来菌株的定植部分取决于它们与受体原驻菌群的相互作用,但这个问题在FMT宏基因组数据集中仍未得到充分研究。这在一定程度上是因为基于SNP的基因型是基于宏基因组学的菌株推断的常用方法,从一组与共识基因组相关的多态性位点描绘菌株。在扫描复杂群落的短读长测序的背景下,很难将参考染色体上远距离的单个SNP连接起来,这混淆了同种成员的区分(物种中SNP解释的菌株通常不是具有丰度度量的独立实体)。然而,采用基于共丰度聚类的重建的方法可以避免这个问题,如物种基因组箱(SGBs)作为亚种水平的替代方案。
研究者假设当在亚种水平出现供体与移植后受体的分类群匹配(即供体有,受体移植前无、移植后有)时,有较大可能提示真实的菌株移植事件。
本研究通过跨队列荟萃分析发现有72.4%的FMT匹配的供体-受体SGB对中的SNP同一性高于99.9%(即匹配的SGB对有72.4%代表真实菌株移植事件),证明SGB匹配对于研究FMT过程中菌株移植的有效性(图2)。
图2 31个FMT宏基因组数据集的SGB注释概况
研究结果
1.ASD患者对FMT的治疗反应
本研究对ASD患者FMT的各个治疗节点的认知和肠胃症状进行评估,发现FMT能够改善ASD患者的认知缺陷(ABC和CARS与基线有显著差异)和肠胃症状(BSFS和GSRS与基线有显著差异)。通过比较两个年龄组2-4岁和5-11岁发现,年轻的个体整体表现出更好的反应,这可能反映了两个年龄亚组之间FMT疗效的差异,并且与早期定殖抗性逐渐增加相吻合。总的来说,该研究结果证实了肠道微生物群变化与ASD之间的联系,并证实了FMT对这一儿童神经精神疾病的治疗潜力(图3)。
图3 FMT对伴有胃肠症状的自闭症儿童治疗效果的评估
2.FMT治疗后肠道微生物群特征与ASD临床指标的相关性
为了研究FMT与ASD患者肠道微生物组重塑或临床结果之间的联系,本研究使用基于SGB的注释对粪便微生物组成进行了分析。MaAsLin分析结果显示,SGB或微生物基因与临床指标之间存在较大关联(FDR<0.1),并且绝大多数呈负相关。
本研究发现发生供体-受体匹配的SGB在所有FMT后受体中占比为在临床指标相关SGB中占比为53%,而在与存在“菌-代谢物-临床指标”中间效应的有关SGB中占比为85%,提示FMT过程中发生移植的微生物特征对病人临床改善,特别是与血液代谢物有关的临床改善起了重要作用(图4)。
图4 肠道菌群特征与 ASD 指标的关联分析
3.供体-受体(DR)微生物间相互作用对谱系转移的影响
本研究假设,在FMT过程中,外来菌株和本地菌株之间的交互在供体成员的植入和持久性中起着至关重要的作用,并在一项包含内部ASD队列和30个已发表的FMT宏基因组数据集的荟萃分析中对这一猜想进行了验证。
通过31个FMT宏基因组数据集的荟萃分析,发现FMT数据集中存在大量未知物种(uSGB),31个数据集中有18个受体人数均至少为8人存在供体-受体SGB相关,相关的供体-受体SGB对分类距离很远(64%的互作SGB对的最低共同分类层级为界/kingdom)。在具有多个FMT后时间点和相当水平的DR微生物间关联的所有6个队列中,供体SGB的转移和保留与存在高度相关的受体实体相关,表明供体与受体之间的微生物互作可以决定性地影响供体菌的移植(图5)。
图5 31个FMT宏基因组数据集中的 SGB 移植和供体-受体SGB相关
4.DR微生物间相互作用与临床结果之间的耦合
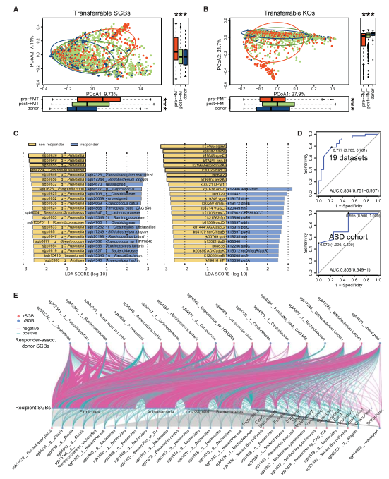
研究者通过关注可转移的特征,研究了DR亚种水平的定量-二元关联(即“受体SGB的相对丰度”与“供体SGB是否在FMT后受体中存在”的相关)和供体微生物群在多种医疗条件下的移植的临床相关性。
分析结果表明FMT前受体、FMT后受体和供体存在可移植微生物明显的物种与功能组成差异,但这种肠道微生物群的整体运动轨迹并不能解释临床结果(有应答者与无应答者)。为了确定特定的供体微生物组特征,本研究分析了SGB或KO转移与临床终点的相关性,并在汇集的19个具有应答者/无应答者信息的数据集中发现了区分两组受体的微生物组特征,表明存在跨疾病类型的、与临床结局相关的可移植微生物特征,且亚种水平的有关可移植特征可以预测临床结局(该模型对自闭症队列也有较好的效果)。
此外,本研究发现18个临床有益供体菌在FMT过程中受到的受体菌的互作总体上是负相关(不利于供体菌定殖),但存在30多个受体菌主要与这些有益供体菌正相关,其中70%以上属于拟杆菌属(Bacteroides);然而,拟杆菌属在受体中的丰度与临床结局没有关联,这提示在FMT研究中分析亚种水平微生物行为的重要性(图6)。
图6 FMT宏基因组数据集中供体-受体间微生物相互作用对肠道微生物结构和临床结局的影响
5.鉴定了一种在FMT数据集中普遍存在的未命名的临床相关物种
本研究分析显示,在FMT数据集中,未表征的SGB在临床相关的分类实体中十分常见。其中,本研究发现梭菌科的一个成员SGB4705普遍存在,并与受体SGBs存在广泛的相互作用,本研究将其命名为Candidadus Tongjibacter transferonalis。该菌及其近缘菌SGB4706的移植均与FMT临床结局相关,且该菌及其移植现象广泛存在于各FMT队列中,但因为它们没有参考基因组,需要用共丰度基因集的方法才有可能被发现并研究。
进一步分析发现两种近缘菌如在供体中时与受体菌的互作网络差异极大,因为这些互作以负相关为主,可以理解为SGB4706在移植过程中受到的受体菌阻力小得多,这与二者的移植效率差异吻合(SGB4705在供体中的丰度是SGB4706的5倍以上,但两者移植事件数目接近。功能分析显示SGB4705和SGB4706存在脂肪酸和鞘脂代谢相关的功能差异,该功能与革兰氏阳性细菌的细胞壁与细胞膜合成有关,可能影响微生物间互作(图7)。
图7 一个属于梭菌科、在 FMT 数据集中广泛存在且与临床结局相关的未知微生物
6.亚种水平关联与亚种实体组成之间的联系
在FMT宏基因组研究中,单个物种内SNP信息菌株组成的动态已被用于监测供体微生物群的植入。本研究试图评估亚种水平的相互作用与密切相关实体的组成动态之间的关系,发现供体-受体的SGB相关是FMT后供体菌群构成的最关键因素,并发现多对跨队列的互作决定性影响供体菌移植的供体-受体互作对。
本研究还发现尽管大多数被调查的SGB在种内比例上表现出相当大的个体差异,但在FMT前后对供体(n = 178)或受体(n = 312)的综合结果显示,尽管近亲成员之间的关联大小存在差异,但大多数多SGB细菌的同种景观在种群水平上基本保守。
总体而言,尽管菌株水平的相互作用在决定外来微生物是否能在受体定植(质变)方面起着关键作用,但它们对引入菌株FMT后丰度(量变)的影响受到种内组成和种水平动态的限制(图8)。
图8 基于SGB的亚种水平相互作用对供体 SGB移植和与FMT 后受体菌群组成变化的影响
研究结论
本研究进行了一项开放标签的临床研究,以调查FMT对伴有胃肠道症状的ASD儿童的疗效,这些儿童接受了宏基因组学和代谢组学分析,包括基于SGB的亚种水平分析。研究结果表明,有效的微生物群转移涉及供体和受体微生物之间广泛的相互作用,这些微生物通常存在系统发育差异,并且包含很大比例的未命名微生物,尽管队列异质性巨大,但这些特性在FMT的宏基因组数据集中普遍存在。因此,供体和受体微生物之间的相互作用是一种生态动力学,在多种表现出肠道微生物群扰动的疾病中对FMT至关重要。





